凝心聚力办实事,心系群众促发展
开发公司“我为群众办实事”通讯稿
党史学习教育开展以来,开发公司党委立足工作实际,深入践行“学党史、悟思想、办实事、开新局”要求,以实绩实效检验党史学习教育成效,精准对接发展所需、民心所向,始终坚持务求实效、问题导向、统筹推进的工作原则,深入开展“我为群众办实事”实践活动。
深入梳理实事清单 注重党委强力推动
公司党委挂帅作战,担起责任走在前、作表率,深入基层一线,通过谈心谈话、座谈研讨等方式梳理办实事项目清单,立足于公司群众的烦心事、揪心事、操心事,关注身边人身边事,认领自身的办事任务,带头实干先干,帮助群众解难题,全力为群众办实事、办好事。
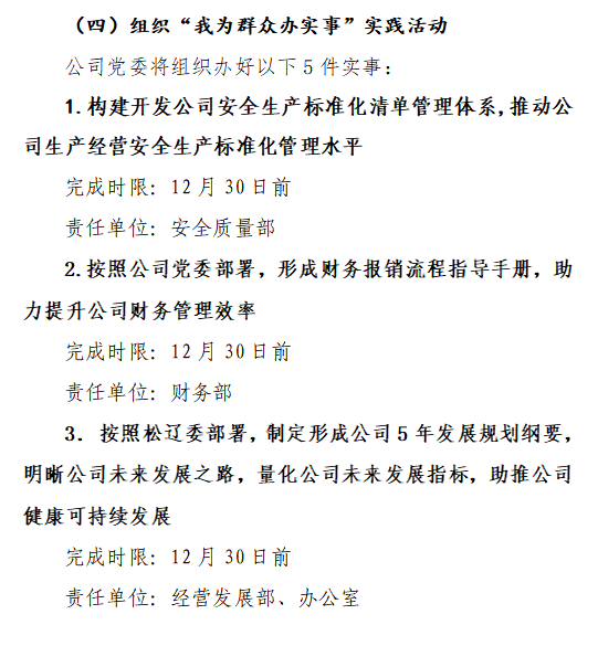
围绕聚焦企业经营发展、安全生产、施工项目、成本核算、财务管理等领域,确定5项办实事任务,建立办实事清单台账,实行动态管理、逐项销号,扎实推进“我为群众办实事”实践活动,切实把好事办好,把实事办实,让群众感受到党组织的温暖和关怀,让群众看到党史学习教育的成果,切实提升群众的获得感、幸福感和安全感。截至目前,开发公司5项办实事项目已全部完结。





1.编制五年发展规划 助推公司持续发展
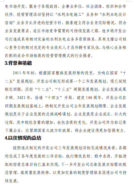
开发公司以“打造高质量现代水利企业”这一愿景,将制定形成《开发公司2021—2025年发展规划纲要》,明晰公司未来发展之路,助推公司健康可持续发展确定为本次“我为群众办干实事”实践活动之一。
2021年,恰逢“十四五”开局、建党100周年,开发公司以规范管理、高质量发展为总原则,进一步找准水利改革发展方位,探索建立符合自身实际情况、符合业务发展要求、适应市场竞争需要的可持续发展之路。在客观公正评价评估公司内外基础和相关因素的基础上,结合国家制定的行业发展战略和公司参与的主要市场区域特点,充分分析公司2017~2019、2020~2022年发展规划,找准公司生存之本,在以往四期发展规划基础上,特制定《开发公司2021~2025年发展规划纲要》。《纲要》明晰2021~2025年公司发展的经营管理思路,分析公司发展的有利因素及存在的主要问题,提出适合公司持续发展的保障措施,为公司健康可持续发展提供了重要依据。




2.建立成本核算体系 提升项目盈利能力
在“我为群众办实事”实践活动中,为加强对项目成本的管理和控制,公司党委结合项目管理特点,开展推进公司成本核算体系建立,制定行之有效的控制措施,不断对项目人员成本、大宗材料成本以及机械成本等各类成本进行有效控制。
公司党委为了加强对项目成本的管理和控制,组织建立了成本核算管理制度,规范了“由项目部按照市场价格上报成本核算报表、公司成本核算领导小组审核把关、公司经理办公会议审核批准”的成本核算流程,并与相关项目部分别签署了成本核算责任书,在保证产品质量的前提下,对工程项目生产管理过程中发生的所有耗费情况进行整理与分配,计算出项目总成本与单位成本,从而建立有效适宜的成本核算体系,达到成本最小化、利润最大化的管理目标。公司纪委不断监督成本控制的执行情况,并选取重点项目对大宗材料成本核算单价进行再核实,对项目成本核算中存在的问题提出下一步改进措施,有序的推进了公司成本核算工作落地见效,促进公司的持续稳定发展。





3.规范安全生产行为 遏制生产安全事故
安全生产是企业发展的永恒主题,没有安全,就没有生产,没有效益,没有企业的稳步发展。公司党委深入贯彻习近平关于安全生产重要论述精神,持续推动安全生产标准化建设,认真落实安全生产三年专项整治行动和权责清单,构建开发公司安全生产标准化清单管理体系,建立隐患排查双重预防机制,不断提高公司安全生产基础保障能力,推动公司生产经营安全生产标准化管理水平。
全年共查出一般安全隐患12项,识别安全风险共27项,重大风险3项,推动水利安全风险预控、关口前移,建立水利安全风险管控体系,实行分级管控管理。根据公司安全生产日常管理流程和管理事项重点,结合项目现场实际情况,开展系统性分析,针对分析结果最终形成安全生产标准化管理应用表格清单,构建安全生产管理体系。按照安全生产管理体系创新安全生产日常管理方式方法,开发APP管理系统,达到安全管理工作规范、准确,能较好的指导、规范水利施工企业安全生产管理者及具体工作人员安全生产行为,提高安全生产监督管理工作水平,进一步提升了公司安全生产管理能力。




4.编制财务报销手册 提高财务报销效率
为便于公司职工填写票据和防止出现差错,公司党委通过组织制定财务报销流程指导手册,进一步助力提升公司财务管理效率。
公司党委主动了解群众心声,本着切实为群众办实事的原则,为进一步加强公司财务管理,规范财务报销行为,提高财务报销效率,合理控制成本费用支出,结合公司现有各项经济业务,本着方便职工的宗旨,根据《bw必威西汉姆联官方网站财务管理办法》《bw必威西汉姆联官方网站报销规定》等制度组织编写了bw必威西汉姆联官方网站财务报销手册,手册内容包括费用报销单、借款单、旅费报销单等样表及各个附件,对适用范围、报销流程、注意事项都进行了标明,方便公司各位职工参照填写,为职工填写单据提供了便利,节省了时间,也提高了报销效率。




5.强化风险防控机制 提升风险防控能力
公司党委高度重视依法治企,通过开展公司施工项目质量、进度、成本、安全检查,着力预防消除管理中的风险隐患,扎实做好风险防控机制,全面提升风险防控能力。
根据公司目前的生产经营状况,针对每个施工项目的不同特点,自项目投标到工程竣工验收进行系统性和专业性的全过程管理,采取投标前项目事先评估、中标后项目成本核算、在建项目跟踪监督、完工项目考核奖惩的项目管理体系。公司党委组织相关职能部门组成检查组,对所有在建项目进行每半年全覆盖检查,针对检查过程中发现的问题提出整改意见,及时发现问题,及时解决问题。通过制定施工项目管理办法,进一步规范公司项目管理、明确业务流程、提高管理效率、提升经营收益,建立适应公司可持续发展的水利水电施工业务的经营管理新模式。







下一步,开发公司将继续按照委党组统一部署,坚持以习近平新时代中国特色社会主义思想为指导,不断巩固和发展党史学习教育良好态势,着力提升“我为群众办实事”实践活动成果,继续以为群众解决问题为导向,持续增强职工的获得感、幸福感、安全感,努力谱写公司高质量发展新篇章。

