水利部关于2022年8月15日—2022年9月15日生产建设项目水土保持设施自主验收报备接受公告
发布时间:2022-09-15 16:11:35 来源:中华人民共和国水利部
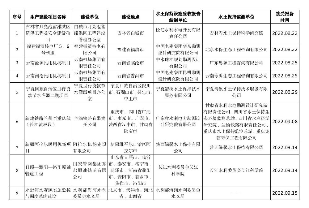
根据《国务院关于取消一批行政许可事项的决定》(国发〔2017〕46号)《水利部关于加强事中事后监管规范生产建设项目水土保持设施自主验收的通知》(水保〔2017〕365号)《水利部办公厅关于印发生产建设项目水土保持监督管理办法的通知》(办水保〔2019〕172号)有关规定,2022年8月15日—2022年9月15日我部接受了9个生产建设项目水土保持设施自主验收的报备。现予以公告,公告期2022年9月15日—2022年9月22日。
联系电话:010-63204573
传 真:010-63202841
通讯地址:北京市西城区白广路二条2号
邮 编:100053


